Alkatrész

Válasz küldése
Avatar
Oszy
Hozzászólások:1998
Csatlakozott:2010.05.13., csüt. 09:56
Tartózkodási hely:Székesfehérvár
Kapcsolat:
Re: Alkatrész

#2691

Hozzászólás Szerző: Oszy » 2014.01.28., kedd 01:59

Fgyozo,

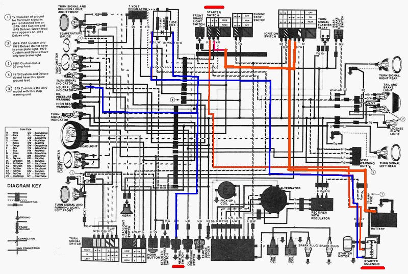
Itt a kapcsolási rajz és leírás:

Pirossal a + kékkel a - útvonalát rajzoltam ami az indítási kör. A kormány nyomógomb +ot kapcsol, az üres jelző ill. kuplung - ot. Ez a - kapcsolja a kék üresjelző lámpát is, az meg az olaj direkt +ra kötve.(Az olajnyomi jelző amikor nyomi van, elveszi a testet, ezért alszik ki indítás után)
Ha ebből valamely nem teljesül, sebességbe van, és kuplung nincs behúzva akkor nem indul. ezért nem indul se távirányítóról ha sebességbe van. Ugye ezt onnan is tudom, hogy én kötöttem be neked a riasztót.
tehát:

.........1) Az indítórelé két részből áll:
.......................a: Nagy árambírású kapcsoló, ami kapcsolja a + ot az önindítónak. (Negatívot a vázból kapja)
.......................b: tekercs (elektromágnes) ami zárja az "a" kapcsolót.
.........2) A direkt + a relé kapcsolója egyik sarkára megy a másikra az önindító.
.........3) a tekercs a + ill. -ot a fent leírtak és a lenti ábrán kapja indirektbe.

Ami nálad a kaka volt, hogy amit írtál egyik le volt kötve direktbe, a másikat meg rányomtad, így direktbe rövidre zártad az aksidat.
Jó, hogy nem kapott lángra.

Katt. a képre a teljes méretért!
tom CX500(Deluxe).jpg
Továbbá itt:
http://cxgl.wikispaces.com/file/view/sc ... 00c_am.jpg

és itt:
http://cxgl.wikispaces.com/Individual+w ... s+in+color

Forrest:
2 motorleállitó létezik. Az "engine stop" amikor elveszed a +ot gyújtásvezérlőtől a
Tiristor.JPG
Tiristor.JPG (3.74KiB)Megtekintve 6264 alkalommal
(ez a Fgyozoe)

és az "engine kill" amikor testre zárod amit te is mondasz és az enyémen is ez van. Ez utóbbi a CDI-s.
CDI img.jpg
CDI img.jpg (5.58KiB)Megtekintve 6264 alkalommal
A vélemény olyan, mint a segglyuk. Mindenkinek van, de senki nem kíváncsi a másikéra.

Avatar
fgyozo
Hozzászólások:3848
Csatlakozott:2009.10.22., csüt. 16:32
Tartózkodási hely:Budapest
Kapcsolat:

füst

#2692

Hozzászólás Szerző: fgyozo » 2014.01.28., kedd 10:01

12107 -re

Oszy!
köszönöm h ezt leírtad és megerősítettél mert már majdnem bele dőltem a kardomba ahogy Plero és forrest írta …
Mert mondom, mielőtt neki kezdtem lemértem az egészet. A nyomógombom +t adott/szakított meg. Mindent polaritás helyesen kötöttem zárlat nélkül.
Igazából továbbra is értetlenül állok a helyzet előtt de abban forrestnek igaza van. Akkora tűz volt h nem csak a nyomógomb, még nem mertem megnézni de attól tartok hogy más vezeték is károsodott ott …
Kellemes dugó_mozgást, a párban :roll:

Avatar
forrest99
Hozzászólások:2511
Csatlakozott:2009.12.09., szer. 19:26
Kapcsolat:

200e-es CX

#2693

Hozzászólás Szerző: forrest99 » 2014.01.28., kedd 21:30

Koszi Laci, de en a nyugat europai piacra gyartok ;) oda meg nemet forgalmis kell.

Most hal' isten megvagyok mennyisegileg, sikerult egy kriptaszokevenyt kukaznom az ebayen + hazaert vegre a 67 Euros fel CX500C is.

http://www.ebay.de/itm/Honda-CX-500-Bj- ... true&rt=nc

Avatar
forrest99
Hozzászólások:2511
Csatlakozott:2009.12.09., szer. 19:26
Kapcsolat:

Eurosport iranyjelzo

#2694

Hozzászólás Szerző: forrest99 » 2014.01.28., kedd 21:32

Plero!

Ez u.a., mint az Eurosport, csak azt a kromkeretet kell levenni rola. Viszont ha ilyet vennel, szamolj az utangyartottak pontatlansagaval :arrow: kiba szopas felrakni szepen.

http://www.ebay.de/itm/Honda-CX-500-Bj- ... true&rt=nc

Avatar
Biker
Hozzászólások:33
Csatlakozott:2012.11.12., hétf. 21:08
Kapcsolat:

Re: Alkatrész

#2695

Hozzászólás Szerző: Biker » 2014.01.28., kedd 22:16

Ok. csak szóltam hàtha hiànyzik mèg valami. Mikor indul a gyàrto sor? Milàno?

Avatar
Plero
Hozzászólások:398
Csatlakozott:2011.09.05., hétf. 13:44
Tartózkodási hely:Nyíregyháza
Kapcsolat:

Re: Alkatrész

#2696

Hozzászólás Szerző: Plero » 2014.01.28., kedd 22:42

12110-ra

Lehet rossz a link amit írtál.
Itthon szeretném megvenni, mert többe kerülne a szállítás mint maga a cucc.
Sajnos eddig még nem találtam, de nem adom fel! :)
By Plero

Avatar
forrest99
Hozzászólások:2511
Csatlakozott:2009.12.09., szer. 19:26
Kapcsolat:

Re: Alkatrész

#2697

Hozzászólás Szerző: forrest99 » 2014.01.29., szer. 10:17

Hat hallod amennyiert mostanaban mennek a lerugott CX-ek az ebayen... Es miutan egy eredeti mocinak a felet ugyis "kidobom", ugy voltam vele jobban jarok, ha alkatreszenkent osszevasarolok egy cafe racerre valot. Pl az 1 Eurorol indulo licizeket figyelgetem...

A gyartosor mar uzemel, csak alacsony kapacitassal ;) 7 motor/ 7 honap. Ha azt vesszuk, hogy teljes kezimunkaval keszulnek az nem is olyan rossz, nem? :D

Mikor lesz Milano? Mondtad, de mar nem tom.

Avatar
forrest99
Hozzászólások:2511
Csatlakozott:2009.12.09., szer. 19:26
Kapcsolat:

Re: Alkatrész

#2698

Hozzászólás Szerző: forrest99 » 2014.01.29., szer. 10:26

Valoban, itt a jo link.

Az a helyzet, hogyha pl talalsz is pl Szombathelyen indexet, az itthoni webshopos rarakja a forgalmazo-Magyarorszag postat, mert ugye nem tart keszleten, ugyanazt arulja, mint amit az ebayen vennel. + meg az orszagon beluli postat is kifizeted. En a kormanycsapaggyal, gazbovdennel voltam igy. Vettem mar itthon meg az ebayen is, ugynaz erkezett, csak itthonrol dragabban...

http://www.ebay.de/itm/Blinker-hin-li-f ... 3f2fdc0c41

Avatar
forrest99
Hozzászólások:2511
Csatlakozott:2009.12.09., szer. 19:26
Kapcsolat:

Gyozo, Oszy relek

#2699

Hozzászólás Szerző: forrest99 » 2014.01.29., szer. 13:23

Megjottek a relek!

Avatar
Oszy
Hozzászólások:1998
Csatlakozott:2010.05.13., csüt. 09:56
Tartózkodási hely:Székesfehérvár
Kapcsolat:

Re: Gyozo, Oszy relek

#2700

Hozzászólás Szerző: Oszy » 2014.01.29., szer. 15:14

forrest99 írta:Megjottek a relek!
Zsiiirr!!
Köszi!

És kipróbáltad?
A vélemény olyan, mint a segglyuk. Mindenkinek van, de senki nem kíváncsi a másikéra.

Válasz küldése

Ki van itt

Jelenlévő fórumozók: nincs regisztrált felhasználó valamint 14 vendég