Alkatrész
- klb
- Hozzászólások: 322
- Csatlakozott: 2009.10.22., csüt. 21:29
- Tartózkodási hely: Nyírpazony
- Kapcsolat:
Re: Alkatrész
Pesta!
Igen én csináltam, és minden féle összefüggésben vannak képeim. A képek telefonnal készültek. 3 kéz kellett volna a jobb képekhez.
10V/ osztás kb. A felső az 3-4000 körül lehet, fülre, az alsó alapjárat.
Az advancer pulsar változik látványosan.
Volna egy analóg ötletem, ami nem lenne bonyolult.
A fordulatszámot kellene csak figyelni, és a beállított fordulatszámnál váltana a Low és High jeladók közül, elektronikusan, a kínai CDI-t vezérelné. Kezdetnek nem lenne rossz, a váltás időpontja könnyen változtatható lenne. Az advancer pulsar jelét kellene figyelni. Oszy is dolgozik az ügyön.
Igen én csináltam, és minden féle összefüggésben vannak képeim. A képek telefonnal készültek. 3 kéz kellett volna a jobb képekhez.
10V/ osztás kb. A felső az 3-4000 körül lehet, fülre, az alsó alapjárat.
Az advancer pulsar változik látványosan.
Volna egy analóg ötletem, ami nem lenne bonyolult.
A fordulatszámot kellene csak figyelni, és a beállított fordulatszámnál váltana a Low és High jeladók közül, elektronikusan, a kínai CDI-t vezérelné. Kezdetnek nem lenne rossz, a váltás időpontja könnyen változtatható lenne. Az advancer pulsar jelét kellene figyelni. Oszy is dolgozik az ügyön.
-
csabika211
- Hozzászólások: 8
- Csatlakozott: 2010.02.15., hétf. 21:49
- Kapcsolat:
Re: Alkatrész
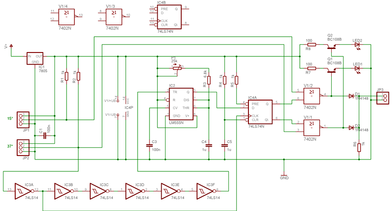
Sziasztok Mihály Csaba vagyok.Ennek a gyújtásproblémának én is neki futottam pár éve,de más okok miatt nem valósult meg.Az alap gondolat TCI rendszer akksiról hall jeladókkal.A jeladókat a vezérmű tengelyen a ventilátor mögöttt lettek volna.Mivel gyárilag is kétpont vezérlésű, így a hallokat is 15 ill.37 fokra kell rakni.P1 el állítható 1700 RPM től 8000 RPM ig a gyújtásszögváltás.
működés:
37° os jeladó (mert az van időben elöbb) a D tárolóba beírja a monostabil kimeneti értékét, és kis késleltetés után újraindítja a monostabilt, tehát a D tárolóba mindig az előző gyújtásból származó monostabil kimeneti értéke kerül.
Ha 1 akkor az előző indítás T időn belül volt tehát a fordulatszám >= 60/T [1/min] ,
ha 0 a beírt érték az azt jelenti, hogy az előző gyújtás T időn kívül esik, azaz RPM <= 60/T [1/min]
T állításával a határfordulatszám is változik.
D tároló kimenetén pedig össze van kapuzva a vezérlés és a D ben tárolt érték, van 2 extra led ami indikálja, hogy melyik jeladóval megy a gyújtás.
Kimeneten TTL szintű 5V os négyszög lesz, amit test felé lehet terhelni néhány mA-el (tranyóval illeszthető a következő fokozathoz).
Nyákon azokat a kapukat tárolókat használod amelyik jólesik (a nyák szempontjából).Nem lett kipróbálva,de egy misét megér,és nem drága.Az eredeti jeladókat is lehet használni,de akkor kell egy átalakító.
működés:
37° os jeladó (mert az van időben elöbb) a D tárolóba beírja a monostabil kimeneti értékét, és kis késleltetés után újraindítja a monostabilt, tehát a D tárolóba mindig az előző gyújtásból származó monostabil kimeneti értéke kerül.
Ha 1 akkor az előző indítás T időn belül volt tehát a fordulatszám >= 60/T [1/min] ,
ha 0 a beírt érték az azt jelenti, hogy az előző gyújtás T időn kívül esik, azaz RPM <= 60/T [1/min]
T állításával a határfordulatszám is változik.
D tároló kimenetén pedig össze van kapuzva a vezérlés és a D ben tárolt érték, van 2 extra led ami indikálja, hogy melyik jeladóval megy a gyújtás.
Kimeneten TTL szintű 5V os négyszög lesz, amit test felé lehet terhelni néhány mA-el (tranyóval illeszthető a következő fokozathoz).
Nyákon azokat a kapukat tárolókat használod amelyik jólesik (a nyák szempontjából).Nem lett kipróbálva,de egy misét megér,és nem drága.Az eredeti jeladókat is lehet használni,de akkor kell egy átalakító.
- Csatolmányok
-
- t_31315d97d5d692ec7f65d6e0392c80a6.jpg (3.08 KiB) Megtekintve 9503 alkalommal
-
Pesta
- Hozzászólások: 787
- Csatlakozott: 2011.04.21., csüt. 15:18
- Tartózkodási hely: Nyékládháza
- Kapcsolat:
Re: Alkatrész
Szia Csaba!
Ezt hogy csináltad? Mármint azt, hogy 2010-ben regisztráltál a fórumra, és most szólaltál meg először...
Nem vagy az a nagy szófosó ember...
Az általad mellékelt kép sajnos olyan kicsi lett, hogy nem tudom értelmezni.
Egyébként csak hobbiból elektronikázok, így sajnos vannak olyan területek, amik teljesen homályosak számomra.
A leírásból az a rossz érzésem támadt, hogy a te technikád nem szabályoz előgyújtást, csak a 2 állapot között vált.
Elvileg a HALL-jeladó (javítsatok ki, ha nem jól tudom) emelkedő sebesség mellett kicsivel(!) hamarabb fog gyújtani, de a CX-ek esetében bizonyára ennek a "szabályzásnak" a szabályzási tartományát bővítették ki a 3 jeladóval.
Ezt hogy csináltad? Mármint azt, hogy 2010-ben regisztráltál a fórumra, és most szólaltál meg először...
Nem vagy az a nagy szófosó ember...
Az általad mellékelt kép sajnos olyan kicsi lett, hogy nem tudom értelmezni.
Egyébként csak hobbiból elektronikázok, így sajnos vannak olyan területek, amik teljesen homályosak számomra.
A leírásból az a rossz érzésem támadt, hogy a te technikád nem szabályoz előgyújtást, csak a 2 állapot között vált.
Elvileg a HALL-jeladó (javítsatok ki, ha nem jól tudom) emelkedő sebesség mellett kicsivel(!) hamarabb fog gyújtani, de a CX-ek esetében bizonyára ennek a "szabályzásnak" a szabályzási tartományát bővítették ki a 3 jeladóval.
Üdv.
Pesta
Pesta
- Plero
- Hozzászólások: 398
- Csatlakozott: 2011.09.05., hétf. 13:44
- Tartózkodási hely: Nyíregyháza
- Kapcsolat:
Re: Alkatrész
Szerintem tudjátok mi a "kina" CDI gyújtás hibája, hogy kétüteműhöz való!!!
A GY6 gyújtás jó alternatíva lehet, mert az négyütemű motor,de ebben is fix az előgyújtás karakterisztikája!!
A GY6 gyújtás jó alternatíva lehet, mert az négyütemű motor,de ebben is fix az előgyújtás karakterisztikája!!
By Plero
-
csabika211
- Hozzászólások: 8
- Csatlakozott: 2010.02.15., hétf. 21:49
- Kapcsolat:
- Oszy
- Hozzászólások: 1998
- Csatlakozott: 2010.05.13., csüt. 09:56
- Tartózkodási hely: Székesfehérvár
- Kapcsolat:
CDI
Ezt nem hiszem el!!
http://www.ebay.com/itm/6PIN-CDI-adjust ... SwiwVWRYXm
Itt egy ADJUSTABLE timing CDI..
Ott a kis poti rajta és kedved szerint tekerheted az előgyújtást.
Ez már léptékekkel jobb mint amit most használok.
Nem kell mást tennünk, csak ezen potit kivezetni és fordulatszám fügvényében (Adott az advance pulsár ford/ fesz változás) egy analog tranzisztoros megoldással kész is az előgyüjtásunk.
Pesta mit szolsz?
http://www.ebay.com/itm/6PIN-CDI-adjust ... SwiwVWRYXm
Itt egy ADJUSTABLE timing CDI..
Ott a kis poti rajta és kedved szerint tekerheted az előgyújtást.
Ez már léptékekkel jobb mint amit most használok.
Nem kell mást tennünk, csak ezen potit kivezetni és fordulatszám fügvényében (Adott az advance pulsár ford/ fesz változás) egy analog tranzisztoros megoldással kész is az előgyüjtásunk.
Pesta mit szolsz?
A vélemény olyan, mint a segglyuk. Mindenkinek van, de senki nem kíváncsi a másikéra.
-
bakajoe
- Hozzászólások: 196
- Csatlakozott: 2009.11.19., csüt. 17:55
- Kapcsolat:
Re: Alkatrész
És ez hol volt eddig Oszybáttya?
- Oszy
- Hozzászólások: 1998
- Csatlakozott: 2010.05.13., csüt. 09:56
- Tartózkodási hely: Székesfehérvár
- Kapcsolat:
Re: Alkatrész
Nem tudom, eddig nem lattam. Lehet uj termek.
A vélemény olyan, mint a segglyuk. Mindenkinek van, de senki nem kíváncsi a másikéra.
-
Gory
- Hozzászólások: 31
- Csatlakozott: 2016.05.02., hétf. 22:07
- Kapcsolat:
Re: Alkatrész
Ez ugyan már elég régi cikk, de csodálkoznék, ha ők nem tudnának segíteni.
http://totalcar.hu/magazin/technika/elogyujtvez/
http://totalcar.hu/magazin/technika/elogyujtvez/
- Oszy
- Hozzászólások: 1998
- Csatlakozott: 2010.05.13., csüt. 09:56
- Tartózkodási hely: Székesfehérvár
- Kapcsolat:
CDI végső megoldás
itt van amit keresünk:
PC-vel USB-n keresztül programozható előgyújtás görbe, 0-60 fok tartományban.
MAx rpm 14000!
Ha valakinek ennél több kell akkor annak nem CXe van és nem utcán motorozik.
Ára 70 usd/pcs. Igaz drágább mint minden eddigi, de vetekszik a gyári CDi árával és nem beszélve a performance-ról.
Forripapa, rendelheted is!
http://www.aliexpress.com/item/Digital- ... 4.3.HQSNMw
PC-vel USB-n keresztül programozható előgyújtás görbe, 0-60 fok tartományban.
MAx rpm 14000!
Ha valakinek ennél több kell akkor annak nem CXe van és nem utcán motorozik.
Ára 70 usd/pcs. Igaz drágább mint minden eddigi, de vetekszik a gyári CDi árával és nem beszélve a performance-ról.
Forripapa, rendelheted is!
http://www.aliexpress.com/item/Digital- ... 4.3.HQSNMw
A vélemény olyan, mint a segglyuk. Mindenkinek van, de senki nem kíváncsi a másikéra.
Ki van itt
Jelenlévő fórumozók: nincs regisztrált felhasználó valamint 56 vendég